一、县衙、州署
东汉建安初,孙吴析故鄣置广德县,吕蒙“拜平北都尉领广德长”。嘉禾末(238)改设县令。此后广德曾先后为县、为郡、为州、为军、为路、为府,名称也亦屡有更易。其间,旧志仅有少数行政职官的记载,内设机构和人员亦多不详。
宋太平兴国四年(979),以县置军。广德军设知军事1人,通判1人,录事参军、户曹参军、司法参军、司理参军各1人。庆历四年(1044),置军学教授,广德县设知县、县丞、主簿、县尉各1人。庆历四年后置县学主学。
元至元十四年(1277),升广德军为广德路,广德路总管府设达鲁花赤、总管、同知、判官、经历、知事、照磨各1员,司吏若干员,译史、通事各1员,司狱司司狱及丞各1员,平准行用库提领大使及副使各1员,染织局大使及副使各1员,杂造局大使及副使各1员,府仓大使及副使各1员,惠民药局提领1员,税务提领及大使、副使各1员,录事司官员(掌城中民事)1员,儒学教授、学正、学录、蒙古教授、医学教授、阴阳教授各1员。广德县置达鲁花赤、县尹、主簿、县尉各1员,典史2员,巡检司巡检、县学学正、学录各1员。
元末朱元璋改广德路为广兴府(不久称广德府),改广德县为广阳县。广兴(德)府置知府,下属失载。广阳县设知县、县丞、主簿、典史各1员。明洪武四年(1371),改府为州。广德州置知州、同知各1员,判官2员,吏目1员,税课局大使、织造局大使各1员,杭村巡检司、陈阳巡检司、广安巡检司巡检各1员,儒学学正1员、训导3员,阴阳学典术、医学典科、僧正司僧正、道正司道正各1员。洪武十三年,省广阳入州。
清沿明制,唯判官、训导均为1员。康熙初(约1661)裁同知。乾隆三十四年(1769)载陈阳巡检司,原辖区划归杭村、广安两巡检司。
据旧志记载东汉至清广德职官名录如下:













二、民国县政府
机构设置民国元年(1912)废州改县,改州署为县行政公署,知州为县知事。5月,公署设总务、内务、财政、教育、实业、司法6科;各科设科长1人,后财政科增设副科长1人;总务、司法各设科员4人,其余各科设科员2人。9月实业科裁,应办事项移交内务科办理。2年12月16日,撤财政科,成立财政局。
民国16年3月,北伐军到广德,改县行政公署为县政府,县知事为县长。
民国19年县政府设一、二、三科。20年设公安局、清乡局、建设局、教育局。22年设财政局。
民国23年县政府设秘书室,总务、财务、公安、建设4科,教育局、财务委员会和承审员。
民国24年,改革县政府组织,裁并所有科局,各县不分等次,一律设置3科。一科主管行政,二科主管财政,三科主管教育建设。同年,广德县政府成立一科、二科,次年5月,裁教育局,建设科,成立三科。同时增设经征处(办理赋税),县金库(掌出纳及保管)。保留财务委员会,专以审核地方岁出岁入预决算。
民国28年1月,根据《安徽省战时各县政府组织暂行规程》,各科业务重新调整:一科主管民政教育,二科主管财政金融及生产建设,三科主管交通修建、破坏。
民国30年,实施新县制,县政府一律设秘书室,民政、财政、教育、建设、军事5科和警察局,另设军法承审员、警佐、技土、统计各1人,指导员4人,督学2人。9月增设粮食科,10月增设田赋管理处。31年3月增设社会科,8月增设合作指导室(前为广郎合作指导处),粮食科改为粮政科。32年12月,粮政科与田赋管理处合并成立田赋粮食管理处。
民国33年1月1日,县政府再次缩编成3个科,编余人员入政工队服务。
民国35年,县政府恢复民政、财政、教育、建设、军事、社会6个科,秘书、会计、合作、统计、人事5个室和警察局。
民国36年6月成立教育局。10月“动员勘乱”,县政府奉令再次缩编成2个室(秘书、会计)、5个科。37年,撤教育局以第三科代之。11月成立财务委员会,主任由县长兼。
民国26年11月底,日军侵占广德,县政府迁柏垫。27年12月,县政府回城在东街东岳庙临时办公,柏垫设行署及监狱。28年6月,县城屡遭日军飞机轰炸,县政府先移山关岭,后移横山脚下王山冲办公。32年10月,日军再次侵占县城,沿公路及县城周围建立据点,作长久计,县政府由王山冲迁四合乡之泗村。
县政府为便于控制宣(城)长(兴)路以北地区,32年10月,成立路北办事处于杭村乡百家冲,辖高湖、西湖、门口塘、山北、杭村、流洞、开化7乡。次年1月,新四军收复路北广大地区,建立抗日民主政权。路北办事处迁路南东亭乡大塔,后再移卢村乡甘溪。33年4月,新四军占领该地,办事处不复存在。
民国34年4月,新四军在广德路南建立抗日民主政权,县政府由泗村移驻杨滩乡董村,再移往宁国县河沥溪、宁国墩,10月8日迁回县城。
基层政权民国初,县以下设9个区自治公所,公所内设议事会、董事会。下辖保,设保董。民国20年(1931)的《广德日报》上仍载有“董事”、“保董”等名称。
民国22年10月,区下增联保一级,设联保主任。次年9月,9个区改成5个区署,设区长。
民国28年8月,改联保为乡镇(柏垫),乡(镇)公所设乡(镇)长1人,副乡(镇)长1人,助理、办事员各1人,丁役3人,保办公处设保长、保丁各1人。
民国29年,根据区署所辖范围大小,分甲、乙两种。甲种区署设区长1人,指导员3人,事务员1人,录事2人,丁役3人。乙种区署设指导员2人,余与甲种区署同。指导员分管民政、财政、教育、建设、军事5项工作。至30年,5个区署先后裁撤。
民国30年,乡(镇)公所设乡(镇)长1人,副乡(镇)长1人。民政、警卫、经济、文化股主任4人(兼任),干事8人(1人专职7人兼职),事务员、户籍警各1人,丁役3人。保办公处设保长、保丁各1人。兼职:副保长、民政、警卫、经济、文化干事各1人。
民国32年,乡(镇)公所设专职:乡(镇)长1人,民政、警卫、经济股主任各1人,民政、经济干事2人,事务员1人,丁役3人。兼职:文化股主任1人,干事6人。保办公处设专职:保长、干事、保丁各1人,兼职:干事3人,分管民政、警卫、经济、文化等工作。
民国36年,乡(镇)公所分甲、乙、丙3等。16保以上20保以下为甲等,11保以上15保以下为乙等,6保以上10保以下为丙等。甲等设乡(镇)长1人,副乡(镇)长1人,主任干事1人,股主任2人,干事4人(干事中一人为兼职),事务员1人,丁役5人。第一股主任由副乡(镇)长兼,主管民政、经济、文化,第二股主任由乡(镇)自卫大队附兼,主管警卫。乙、丙等乡(镇)干事为3人,乙等乡(镇)丁役4人,丙等乡(镇)丁役3人,余同甲等,保办公处设保长、干事、保丁各1人。
民国36年12月底,县以下成立6个联防区署,以“剿匪”为目的,兼行督导乡镇保甲工作。联防区署设主任、副主任各1人,干事2人,司书1人,丁夫3人。
民国37年,乡(镇)公所人员编制为乡(镇)长1人,主任干事1人,干事2人,事务员1人,丁役4人。直属乡(镇)按原编制不动。同年4月,联防区署由6个减为西湖、开化、柏垫3个。38年2月23日,减为2个,即以宣长公路为界,设门口联防区署(路北)和柏垫联防区署(路南)。
民国时期广德县知事、县长名单



附一:县临时议会和县参议会
县临时议会
民国元年(1912)4月3日,在县城成立广德州临时议会,6月使用“广德州临时议会之钤记”。议会自称系“集合城乡各区之公正公民组织而成”。计有议员40人,名额分配为城区16人,其余8区每区3人。由议员推选戴文田为议长,董守诰为副议长。内设审查员8人,调查员10人,文牍1人,庶务兼会计1人,司书1人,均由议员兼任。临时议会每年举行一次常会,会期两个月;临时特别会议每年2~3次,会期以一周为限。民国元年6月5日常会闭幕,设驻会议员11人。2年5月25日第二次常会结束,驻会议员减为8人。8月,议长戴文田辞职,董守诰、吴名邦继任正、副议长,同时根据“县临时议会章程”,对各区议员人数进行了调整,以区议事会议员的十分之三推定议员,各区名额如下:城一区6名,三、四区各3名,二、五、六、七、八、九区各4名,合计36名。9月12日,根据“县议会章程”,启用“广德县临时议会之图记”。11月,奉安徽都督倪嗣冲令,“各县城镇乡自治暂行停办,所有各款均提作地方团防经费”。同月起至民国3年1月,区自治公所陆续停办,县临时议会也于同年2月13日解散。
广德县李世由、彭显庭为民国元年省临时议会议员。
县参议会
35年6月16日,广德县临时参议会成立,由25名参议员组成,蔡树瀛、何元培为正、副议长,办事机构设秘书1人,干事2人,雇员2人,公役4人。第一次会议于9月15日至21日召开,闭会期间设驻会参议员5人(包托正、副议长)。
10月28日全县统一选举县参议员,上级核定广德参议员25人,分区域选举和职业选举两类:即18乡(镇)每乡(镇)选出1名参议员,余额7名分配为工会2人,农会2人,商会1人,中医业公会1人,教育会1人。因县政府、县党部舞弊,是日选举未果,延至12月22日方选出县参议员25人,选举蔡海晴(即蔡树瀛)、任显国为正、副议长。办事机构设秘书1人(由省政府遴委),事务员、书记各1~2人。县参议员任期两年,连选可以连任。议定3个月开会一次,会期3~7天。
据县参议会组织条例,县参议会为“全县国民代表机关”,参议员的任职资格为“曾任乡、镇、保长或乡、镇公所干事以上职员者”以及在“教育文化机关服务三年以上者”。广德参议员中,曾任县党部书记长、部长、委员的有5人,区、乡长、县政府秘书、科长13人,校级军官3人,职业团体理事长1人,校长1人,中医师1人,教师1人。
广德县李德修、张玉衡曾于民国35年6月出席省参议会第一届会议。
附二:汪伪县政府
民国32年(1943)10月2日,县城第四次沦陷,县政府外迁,农村部份地区亦被日军侵占,日军在县城、誓节两地随即组织治安维持会。县城维持会长先是袁道隆,后由汪伪七区专员黄平(又名一平)兼任。年底,维持会机构已相当于县政府规模,设有秘书室,情报主任,第一、二、三科,田粮征收处,税务征收处,盐务处,山货检查处等。并先后在日军控制区设4~5个区公所,8~9个乡镇公所,区设区长,乡镇设乡镇长。33年5月,汪伪广德县政府成立,王寿椿由汪伪省政府委派为县长。34年1月,王调伪安徽省警务处,梅晏海接任县长。34年8月日本投降,同月27日,日军撤向浙江受降,汪伪县政府也垮台。
三、苏维埃政权
民国19年(1930)3月,中共广德县委领导的广德暴动发生后,成立了皖南红军游击队,7月,扩编为皖南红军独立团,武装斗争的范围迅速扩展到全县及与邻县接壤的广大地区,红军所到之处,农民纷纷组织起来,抗租、抗税、抗粮,打土豪、分田地,建立苏维埃政权。根据现有资料,是年3至9月成立苏维埃政权的有:花鼓区苏维埃政府、八分地、施家村、宝花村(沙塘头)、兴花村(老村)、莫村、桂花村(牛角冲)等村苏维埃主席团。10月,中共广德县委、皖南红军独立团在郎溪县夏桥路途村,召开广(德)郎(溪)宣(城)苏维埃代表会议,成立了广郎宣苏维埃准备委员会,王金林、邱宏毅、程荫隆等人当选为委员。民国20年(1931)10月,在国民党重兵“清剿”下,广德人民的武装斗争失败,苏维埃政权随之消失。
四、抗日民主政府
民国32年(1943)5月,新四军第十六旅进驻广郎地区开展敌后游击战争,建立抗日根据地。次年1月,广德县抗日民主政府在杭村水东介山成立,县长许道珍。政府内设财经科、财税科、军事科等,下辖一、二、三3个区及杭村、开化、松墩、路南、东亭、山北、砖桥、门口、西湖、白水、高湖、新桥、沈村、花鼓、凤井、苏村等乡抗日民主政府。隶属苏南行署第四分区,34年2月,改属苏南行署第二行政分区领导。民国34年2月,为贯彻中共中央“扩大解放区,缩小沦陷区”的方针,抗日根据地由广北向广南发展。4月,广南县抗日民主政府在同溪陈坞村成立(原广德县抗日民主政府改名为广北县抗日民主政府),县长由中共广南县委书记李华楷兼任,下辖卢村、柏垫、苏村3个区和卢村、笄山、石峻、同安、柏垫、松花、桐氵内、月湾、遐嵩、夏村、独树、杨杆、戈村、七塌及由广北县划入的东亭、凤井、苏村、花鼓等乡抗日民主政府,隶属浙西天(目山)北行署。
县抗日民主政府领导人

五、民主政府
民国34年(1945)8月28日,新四军苏浙军区部队光复广德县城,广北、广南两县抗日民主政府迁住县城,合并成立广德县民主政府,许道珍任县长,原辖区乡不变。隶属苏南行署第二行政分署。9月底,广德县民主政府随新四军北撤后自行消失。
当北撤部队行进到江苏宜兴县张渚镇白洋渚时,组织上决定留下一批人在广郎地区坚持敌后工作。为适应斗争形势的变化,35年11月,中共苏浙皖边特委决定,广北地区划归太氵鬲工委(后改为分工委)领导,广南地区隶属郎广工委(后改为分工委)。36年6月,广南县民主政府成立,下辖一、二、三、四4个区及花鼓、戈茅、西坞、高湖、凤井、笔杆、卢村、笄山、东亭、桃山10个乡民主政府。10月,广宁孝县民主政府成立。37年4月,广北地区成立宜广长区民主政府(后改称流洞区民主政府),辖流洞、杭村、开化3个乡民主政府。37年7月,撤销广南县,县级党政机构亦随之消失,所辖一区划给郎溪县,二、四区(原三区并入)划归广宁孝县。广宁孝县民主政府,辖二、四及新设的姚塔(今属宁国县)、泰山4个区民主政府。12月,撤销广宁孝县,县民主政府同时撤销,成立中共路南分工委,统一领导广德、郎溪地区的党政组织。38年3月,原广北地区邱村区民主政府成立,辖山北、西湖、门口3个乡民主政府。1949年4月26日,广德解放,中共路南分工委及下属区乡民主政府撤销。
县民主政府领导人

六、县人民政府
(一)沿革
1949年4月26日,广德县解放,在广德坚持敌后斗争的同志,接管了县政权,打出了广德县民主政府的牌子,作为临时领导机构。5月9日,正式成立广德县人民政府,许道珍任县长。1955年10月,县人民政府改称县人民委员会。1966年上半年,“文化大革命”开始,县人民委员会工作被迫停顿。1967年3月,县人民武装部主持组建了广德县抓革命促生产第一线指挥部(成立初为抓革命促生产领导小组),行使县人民委员会部分职权。1968年8月18日,广德县革命委员会成立。1981年2月,召开县第八届人民代表大会后,改县革命委员会为县人民政府。
1949~1987年广德县人民政府领导人




(二)机构设置
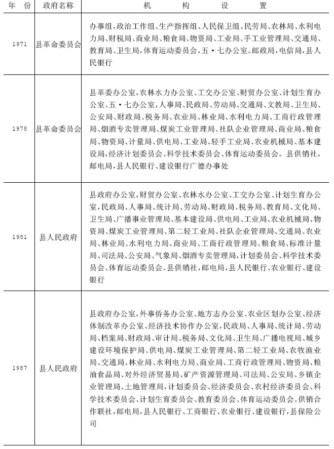
1949年5月,广德县人民政府成立后,至1951年底,县行政机构仅设秘书室、人民检察署、水利委员会、财经委员会和公安、粮食、税务3个局,以及民政、财政、教育、工商、人事、农税、建设、卫生等8个科。此后,县行政机构根据各时期的工作需要,设、并、撤频繁。“文化大革命”开始后,政府工作机构瘫痪。1967年3月,县人武部主持成立“抓革命促生产第一线指挥部”,下设办公室、农林组、工交组、财贸组、政工组、文卫组,领导全县革命和生产工作。1968年8月,县革命委员成立,下设政工、办事、生产指挥、人民保卫4个组,替代原县人委各工作机构。同年10月,学习河南灵宝县经验,“同类合并,政企合一”的精兵简政经验,1969年元月成立毛泽东思想宣传社、工业管理社、人民财政管理社、粮油棉购销管理社、人民生活服务社、生产资料服务社、农林水机电管理社和交通管理站,同时保留分别于1968年8月、12月成立的供销合作社和人民卫生社。1970年11月撤9社1站后,各工作机构逐步恢复和建立,并增设了一些新的工作机构。1981年2月,恢复县人民政府时,设机构43个,至1987年底增至49个。
广德县人民政府几个年份机构设置简表
(三)派出机构
1949年5月,县人民政府辖6个区,区成立人民政府。7月撤并为4个区,改称区公所,为县人民政府的派出机构,设区长、副区长、指导员。1950年3月,改设9个区,设区长、秘书、公安员、助理等,人员编制12~15人,11月,复称区人民政府。1955年12月,又改称区公所。
1956年10月,撤销区公所,保留区行政区划。1958年9月,全县成立6个人民公社,区级建制随之消失。1961年9月区级建制恢复,1962年6月又撤,1963年9月恢复至1966年5月“文化大革命”开始后自然消失,1984年9月区级建制恢复后至今。1961年9月以后,虽几次恢复区级建制,但县人民政府无派出机构。
(四)基层政权
1949年5月,县人民政府成立伊始,仍暂时保留乡(镇)、保、甲建制,全县18个乡(镇)公所设乡(镇)长、指导员。7月废除保甲制度,乡(镇)以下建182个行政村(包括城关4关7街),村设村长(街称街长),下辖居民小组,设组长。1950年3月,村为一级政权组织,建村公所,11月改称村人民政府。
1952年7月,全县完成并村划乡任务,划为105个乡,乡成立人民政府,设乡长、指导员、农会主任,部份乡设办社指导员。村级政权不复存在。1953年12月,城关4关7街划为迎春、景平2个镇,镇人民政府设正、副镇长、指导员、文书、生产、民政、公安助理等。街设居民委员会,设主任、文书、会计。
1955年12月,迎春、景贤两镇合并成立城关镇。105个乡调整85个乡,乡(镇)人民政府改称乡(镇)人民委员会。
1956年10月,85人乡合并为33个乡。
1958年9月,全县建立6个政社合一的人民公社(1959年和1960年又分别增设下寺、独山人民公社),公社下设管理区、大队、生产队。公社成立管理委员会,设主任、副主任。下设办公室,组织、宣传、工交、财贸、政法等部。管理区设主任、副主任,文(秘)书、会计,生产、公安等干事。大队、生产队设主任(队长)、会计等。
1961年9月,调整为29个公社,撤管理区一级,公社管理委员会仍设主任、副主任,撤部,设秘书、会计、文教、民政、治安等干部10余人。大队、生产队设队长、会计等。
1965年11月,恢复城关镇建制,镇人民委员会设正副镇长、秘书、助理。1968年8月,公社、大队管理委员会改称“革命委员会”,镇人民委员会亦改称革命委员会。公社(镇)革委会人员编制:1969年为8~12人,1978年为12~16人。设正副主任、秘书、人保干事、生产助理、会计等。
1981年8月,城关镇(后为桃州镇)革命委员会改称人民政府。1981年12月至1982年4月,各公社革命委员会先后撤销,恢复管理委员会,镇设正副镇长,公社设正副主任,均设秘书、武装部长、公安员,民政、生产助理,财政会计等。镇下设4个居民委员会。
1983年3~6月,公社改为乡,成立乡人民政府,设乡长副乡长。大队改为村民委员会,设村长、会计(兼文书)。同年9月,生产队改为村民小组,只设组长。
1984年7月,桃州镇长按副县级配备。1985~1987年,桃州镇机关编制为34人,设正副镇长、秘书。内设办公室,计划生育办公室,经济委员会和政法、城建、文化3个科。
1985年7月,增设祠山岗乡、绿林乡。
1986年至1987年,独山、誓节、流洞、柏垫4个乡先后改为镇,每镇设正副镇长、秘书。内设办公室,计划生育办公室、公安办公室、司法办公室,经济委员会、农村经济委员会和武装部等机构。
